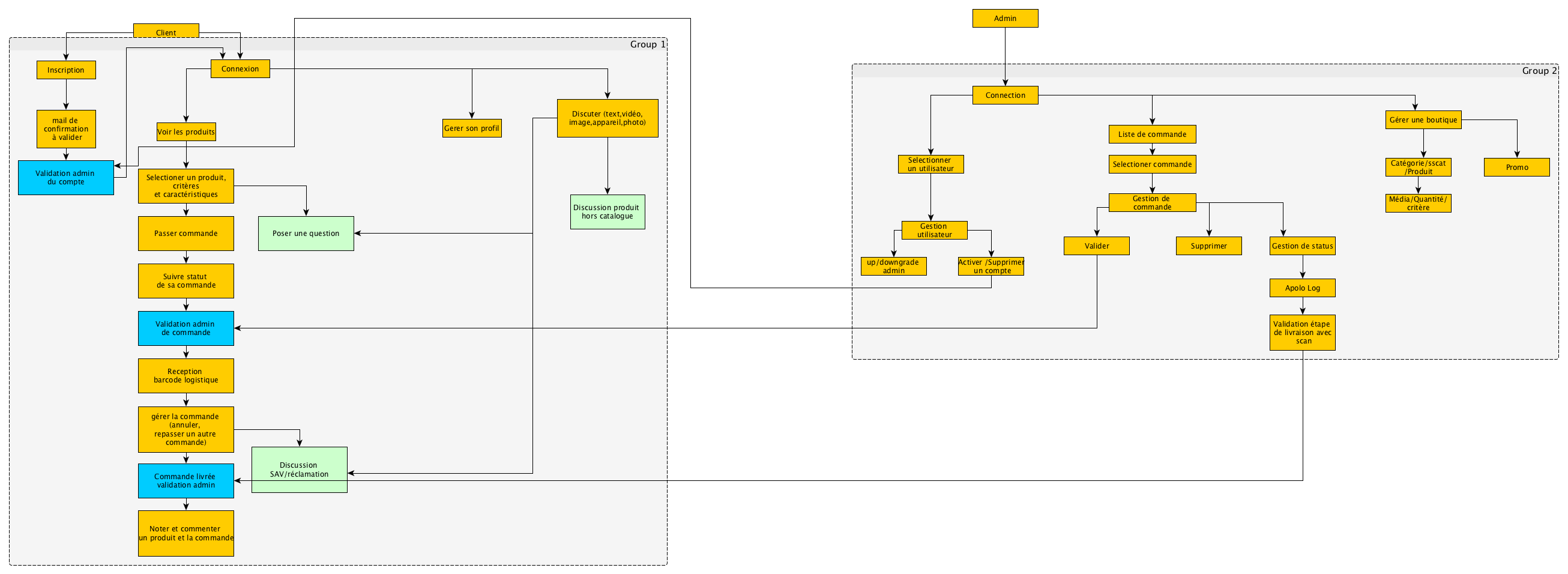
Client
Group 1
Admin
Connection
Gestion
utilisateur
up/downgrade
admin
Activer /Supprimer
un compte
Selectionner
un utilisateur
Gestion de
commande
Liste de commande
Selectioner commande
Valider
Supprimer
Gestion de status
Gérer une boutique
Catégorie/sscat
/Produit
Média/Quantité/
critère
Promo
Apolo Log
Validation étape
de livraison avec
scan
Group 2
Inscription
Connexion
mail de
confirmation
à valider
Voir les produits
Selectioner un produit,
critères
et caractéristiques
Passer commande
Suivre statut
de sa commande
Validation admin
de commande
Reception
barcode logistique
gérer la commande
(annuler,
repasser un autre
commande)
Validation admin
du compte
Gerer son profil
Poser une question
Commande livrée
validation admin
Noter et commenter
un produit et la commande
Discussion
SAV/réclamation
Discussion produit
hors catalogue
Discuter (text,vidéo,
image,appareil,photo)